来源:猎云精选;文/邵延港
这是近半个月来第三家启动IPO的商业航天公司!
8月12日,据中国证监会官网信息披露,中科宇航技术股份有限公司(以下简称“中科宇航”) 在广东证监局办理辅导备案登记,辅导机构为国泰海通证券。

值得注意的是,此前,蓝箭航天、屹信航天两家商业航天公司已先后进行开启上市辅导。商业航天赛道企业接连冲刺IPO,如今又来了一家独角兽。与前两家企业不同的是,中科宇航出自“国家队”, 由中国科学院力学研究所孵化而来。
据公开信息,中科宇航创立于2018年12月,主要从事系列化中大型火箭研制、定制化宇航发射、亚轨道科学试验及太空旅游等业务。公司掌舵人杨毅强,是原长征十一号运载火箭总指挥,“创业”前在中国航天体系内做了三十多年的科研工作。
中科宇航属于混合所有制,股东序列中既有国资,也有市场化资本,创立至今仅有7年,估值却早已跻身独角兽阵营。
中科院力学所孵化,估值超110亿
2015年之后,中国商业航天创业公司便进入到一个风起云涌的大时代,一家具备红色背景的火箭公司也进入时代洪流。
2018年12月,中科宇航在广州成立,据介绍,中科宇航是从中国科学院力学研究所孵化而来。中科宇航所依靠的中国科学院力学研究所,被称为中国航天技术和运载火箭的摇篮和发源地,中国的第一台液氢液氧发动机、中国第一枚回收的探空火箭,运载火箭和导弹设计的主要的技术理论都在力学所。
为了将中科院科研成果转化,成立中科宇航来进行运载火箭的商业化运营。进军商业航天,中科宇航的带头人,是当年已经51岁的杨毅强,一个中国航天系统内的老兵,曾任长征十一号固体火箭总指挥兼任空射运载火箭行政总负责人。
在转型企业管理者之前,杨宇航在中国航天系统内已经工作了31年。他从国防科技大学飞行器系统工程专业毕业后,就一直在科研一线。此前有报道称,杨毅强创业后的时间分配里,70%在科研,30%在管理。
依托中科院力学所和空天飞行科技中心的科研力量和资源优势,中科宇航在承担国家重大科研项目成果转化任务时,取得不错成果。据悉,中科宇航运营的力箭一号固体运载火箭,已完成五次发射任务,成功率100%,累计将57颗卫星送入预定轨道,更以“一箭26星”创造了民营火箭的新纪录。
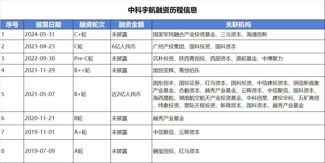
作为商业航天赛道参与者,中科宇航也在引入市场化资本。天眼查信息显示,在启动IPO前,中科宇航已经完成八轮融资,累计融资额达到10亿元,投资方包括广州产投集团、中科创星、越秀产业基金、国科资本等知名机构。

值得注意的是,8月12日北京产权交易所公示了中科宇航285.4054万股股份的转让项目。该项目转让底价为8800.08万元,占比约0.7928%,以此估算,中科宇航的估值约111亿元。

此次的转让方为北京中科力森科技有限公司,正是中科院力学研究所下属全资企业。此外,该项目转让公告也公开了中科宇航的前十大股东。其中,北京鹏毅君联空间技术中心(有限合伙)为控股股东,持股比例为27.7476%,此外,中科院下属的北京中科力森科技有限公司持股26.49%,广州科创产业投资基金持股4.86%,中信聚信持股2.26%,国科投资持股1.77%。

和其他商业航天公司的处境类似,中科宇航目前也处在亏损状态。据悉,2024年,中科宇航营收2.43亿元,营业亏损7.52亿元,净亏损7.48亿元。截至2024年,中科宇航总资产18.67亿元,总负债9.71亿元。
如今,已经成长为独角兽的中科宇航正式启动IPO,加入了冲击资本市场的征程。
商业航天扎堆IPO
算上中科宇航,近半个月以来,证监会披露了三家启动上市辅导的商业航天公司。另外两家中,一家是民营火箭公司蓝箭航天,该公司估值200亿,一家是商业低轨通信卫星载荷独角兽屹信航天。
其实在5年前,火箭公司星际荣耀就启动了上市辅导备案,今年7月,星际荣耀披露披露了第二十期上市辅导工作进展情况报告。只不过,截至目前,资本市场上尚没有实现IPO的民营火箭公司。
有分析认为,如今多家民营航天公司冲刺IPO,与当前上市环境密切相关。
据悉,今年6月18日证监会发布了《关于在科创板设置科创成长层 增强制度包容性适应性的意见》,该政策明确将科创板第五套上市标准(即:预计市值不低于40亿元+技术突破+市场空间)适用范围扩大至人工智能、商业航天、低空经济三大前沿领域,重点支持技术领先但尚未盈利的硬科技企业。此举降低了商业航天公司上市的门槛。
政策方面,今年7月,国家航天局发布《关于加强商业航天项目质量监督管理工作的通知》,其中明确,国家有关部门负责指导商业航天项目质量监督管理工作,制定商业航天项目的质量监督管理相关政策和标准规范,完善商业航天项目质量监督管理体系和机制。
如今,商业航天似乎来到冲击资本市场的黄金窗口期。在境外资本市场上,对于前沿科技公司也抛来了橄榄枝。今年年初,AI卫星公司国星宇航向港交所递表,冲刺“AI卫星第一股”。不过,其第一次申请已经失效。
商业航天,当前主要是火箭和卫星创业公司。杨毅强曾说,在商业火箭行业,衡量一个火箭企业就两个标准,一个是运载火箭的实际能力有多大,这反映了技术水平,另一个是销售的价格是多少,体现了运营水平和管理水平。
区别于以成功为目的的非商业航天企业,资本消耗疯狂的商业航天企业何时能见到盈利预期,对于行业来说很重要。商业航天的潜力在于在未来的爆发期拼成本优势。
如今,商业航天公司启动IPO,不仅是市场的需求,也是资本的信心。